莆田新闻|莆田政务|莆田舆情|本网原创|福建日报看莆田|莆田视频|健康生活|妈祖之光|天下莆商|美丽莆田
您所在的位置: 东南网 > > 正文
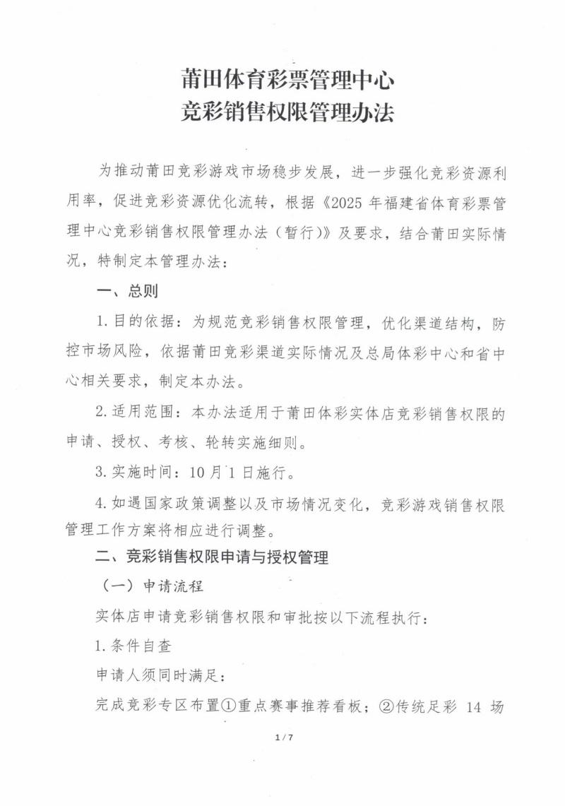
公告:2025年莆田体育彩票管理中心竞彩权限管理办法
www.fjsen.com 2025-12-12 11:19:48   来源:东南网    我来说两句

责任编辑:金晶晶
关于我们 | 广告服务 | 网站地图 | 网站公告
国新办发函[2001]232号 闽ICP备案号(闽ICP备05022042号) 互联网新闻信息服务许可证 编号:35120170001 网络文化经营许可证 闽网文〔2019〕3630-217号
信息网络传播视听节目许可(互联网视听节目服务/移动互联网视听节目服务)证号:1310572 广播电视节目制作经营许可证(闽)字第085号
网络出版服务许可证 (署)网出证(闽)字第018号 增值电信业务经营许可证 闽B2-20100029
福建日报报业集团拥有东南网采编人员所创作作品之版权,未经报业集团书面授权,不得转载、摘编或以其他方式使用和传播
职业道德监督、违法和不良信息举报电话:0591-87095403(工作日9:00-12:00、15:00-18:00) 举报邮箱:jubao@fjsen.com 福建省新闻道德委举报电话:0591-87275327